Заберите пошаговый план к масштабированию своего стартапа с Tewris
Заполните форму и получите разбор и решение задачи на часовой бесплатной консультации
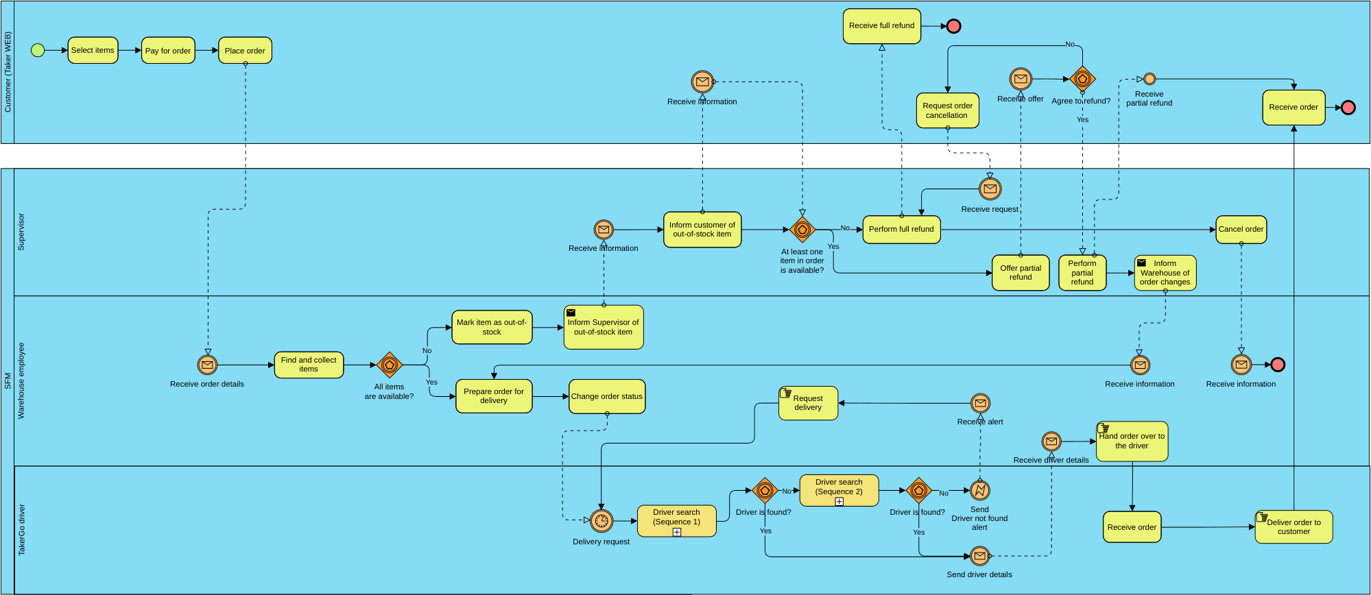
Как мы реализовали интеграцию логистики для Swedish Food Market IKEA
Международный рынок
Длительность проекта: 6 месяцев
Технологии и инструменты: Taker WEB, Taker Admin, Taker Staff APP, TakerGo, коннекторы для обмена данными о товарах и заказах
Retail
Особенности бизнеса: IKEA — крупнейший мировой ритейлер мебели и товаров для дома, который также активно развивает сервисы доставки продуктов питания через IKEA Swedish Food Market. В этом проекте основное внимание уделялось интеграции логистики для доставки продуктов.
Особенности бизнеса:
IKEA — крупнейший мировой ритейлер мебели и товаров для дома, который также активно развивает сервисы доставки продуктов питания через IKEA Swedish Food Market. В этом проекте основное внимание уделялось интеграции логистики для доставки продуктов.
Компания IKEA столкнулась с отсутствием системы доставки продуктов из Swedish Food Market IKEA, что ограничивало возможность заказа при нахождении в другом месте. Целью было создать эффективную и бесшовную систему онлайн-продаж с доставкой, удобную и для клиентов, и для персонала.

Необходимо было решить несколько задач:

  • Отсутствие системы доставки: Не было возможности заказывать продукцию онлайн с доставкой. Нужно было организовать этот процесс.

  • Интеграция с ERP-системой: Существующая ERP-система была тяжеловесной, и интеграция с ней потребовала серьезных усилий.

  • Неадаптированные для доставки последней мили бизнес-процессы: Процессы заказа и доставки были грамотно выстроены для доставки мебели, но не до конца продуманы для доставки еды, что сказывалось на времени обработки заказов и удовлетворенности клиентов.

  • Трудности с логистикой: Ответственный за логистику сотрудник не имел опыта в организации процессов доставки продуктов питания, что создавало дополнительные сложности.

Задачи



1. Аудит текущей ситуации: Мы провели диагностику текущих бизнес-процессов, чтобы понять все слабые места и найти наиболее эффективные пути решения.

2. Интеграция с Taker: Мы реализовали интеграцию с веб-сервисом Taker, который включал:


1. Аудит текущей ситуации: Мы Мы Мы Мы провели диагностику текущих бизнес-процессов, чтобы понять все слабые места и найти наиболее эффективные пути решения.

2. Интеграция с Taker: Мы Мы Мы Мы Мы реализовали интеграцию с веб-сервисом Taker, который включал:

Команда Tewris предложила комплексный подход к решению этих проблем:

3. Настройка бизнес-процессов: Мы прописали все процессы для сбора заказов и их передачи в логистическую систему, адаптировав их под требования бизнеса IKEA.

4. Автоматизация обработки заказов: Реализовали автоматизацию обработки заказов, что позволило существенно ускорить время выполнения заказов и снизить количество ошибок.

5. Интеграция с ERP-системой: Поскольку ERP-система была сложной и тяжеловесной, мы разработали коннекторы для интеграции, что позволило синхронизировать данные о товарах и заказах в реальном времени.

6. Обучение и поддержка: Команда Tewris провела обучение персонала IKEA, чтобы сотрудники могли эффективно работать с новой системой.
3. Настройка бизнес-процессов: Мы Мы прописали все процессы для сбора заказов и их передачи в логистическую систему, адаптировав их под требования бизнеса IKEA.

4. Автоматизация обработки заказов: Реализовали автоматизацию обработки заказов, что позволило существенно ускорить время выполнения заказов и снизить количество ошибок.

5. Интеграция с ERP-системой: Поскольку ERP-система была сложной и тяжеловесной, мы разработали коннекторы для интеграции, что позволило синхронизировать данные о товарах и заказах в реальном времени.

6. Обучение и поддержка: Команда Команда Tewris провела обучение персонала IKEA, чтобы сотрудники могли эффективно работать с новой системой.
а. Веб-интерфейс Taker WEB для работы с заказами.
b. Административную панель Taker Admin для управления заказами.
c. Мобильное приложение Taker Staff APP для персонала, которое улучшило оперативное управление.
d. Сервис доставки TakerGo для оптимизации логистики.
Решение
  • Контроль процессов: Благодаря выстроенным бизнес-процессам и автоматизации через интеграцию с Taker, обработка заказов стала на 30% быстрее, что позволило ускорить обслуживание клиентов.
  • Контроль процессов: Благодаря выстроенным бизнес-процессам и автоматизации через интеграцию с Taker, обработка заказов стала на 30% быстрее, что позволило ускорить обслуживание клиентов.

После внедрения решения IKEA смогла значительно улучшить свои операционные процессы:

  • Структура данных: Процесс заказа и доставки был упорядочен и оптимизирован, что исключило ошибки и ускорило выполнение заказов.

  • Оптимизация логистики: Система поиска водителей и управления доставкой была улучшена, что снизило время ожидания для клиентов.

  • Улучшение клиентского опыта: Время ожидания клиентов значительно сократилось, что положительно отразилось на общей удовлетворенности покупателей.

  • Рост показателей бизнеса: Автоматизация процессов способствовала увеличению числа повторных покупок и привлечению новых клиентов, что положительно сказалось на динамике продаж.

  • Повышение прозрачности: Благодаря цифровым уведомлениям и веб-хукам процессы стали более прозрачными как для клиентов, так и для сотрудников IKEA.
  • Структура данных: Процесс заказа Процесс заказа и доставки был упорядочен и оптимизирован, что исключило ошибки и ускорило выполнение заказов.

  • Оптимизация логистики: Система Система поиска водителей и управления доставкой была улучшена, что снизило время ожидания для клиентов.

  • Улучшение клиентского опыта: Время ожидания клиентов значительно сократилось, что положительно отразилось на общей удовлетворенности покупателей.

  • Рост показателей бизнеса: Автоматизация процессов способствовала увеличению числа повторных покупок и привлечению новых клиентов, что положительно сказалось на динамике продаж.

  • Повышение прозрачности: Благодаря цифровым уведомлениям и веб-хукам процессы стали более прозрачными как для клиентов, так и для сотрудников IKEA.
Результаты
Реализованный проект позволил IKEA успешно внедрить онлайн-продажи с доставкой продуктов и оптимизировать внутренние бизнес-процессы. Команда Tewris обеспечила бесперебойную работу логистической системы, интегрировав все процессы с существующими ERP-системами и обеспечив необходимую автоматизацию. Этот проект показал значимость цифровой трансформации в ритейле для оптимизации операций и улучшения клиентского опыта.

Отзыв клиента

Команда Tewris успешно реализовала интеграцию с онлайн-сервисом доставки продуктов. Мы теперь можем обрабатывать заказы быстрее, а клиенты получают свои товары вовремя. Очень довольны результатом работы Tewris. Процесс был отлажен, и мы получили решение, которое сэкономило нам значительное количество времени.